183-4612-7228
文章分类
10月27日,黑河市发生本土疫情,与国内多地散发疫情形成叠加,疫情防控形势十分严峻复杂。为扎实做好“外防输入、内防反弹”疫情防控工作,根据《传染病防治法》和《突发公共卫生事件应急条例》等相关法律法规,

资讯

评论 0

2021年10月29日

道里区1.哈尔滨市第一医院地址:哈尔滨市道里区地段街151号咨询电话:0451-84883189(日)0451-84883030(夜)2.哈尔滨医科大学附属第一医院群力院区地址:道里区群力第七大道20

资讯

评论 0

2021年10月29日

为便于各地、各部门和各单位及早合理安排节假日旅游、交通运输、生产经营等有关工作,根据《国务院办公厅关于2022年部分节假日安排的通知》(国办发明电〔2021〕11号)精神,经市政府同意,现将2022年

资讯

评论 0

2021年10月29日

  刷脸乘地铁范围:在地铁1号线、3号线一期全线27座车站投入使用。  使用方式:乘客下载注册“智惠行”APP,绑定支付方式,并进行人脸识别认证完成线上注册后,即可体验刷脸进出站的方便快捷。  针对疫

资讯

评论 0

2021年10月28日

哈尔滨地铁线路图:    哈尔滨地铁3号线一期工程站点:  医大二院站、哈西大街站、哈尔滨西站站、城乡路站  2号线最新消息:  经哈尔滨市人民政府批准,哈尔滨地铁2号线一期工程定于2021年9月19

资讯

评论 0

2021年10月28日

 票价调整:  (一)关于票制票价  哈尔滨城市轨道交通实行按里程分段计价票制,起步2元可乘坐6公里,每1元进级,3元可乘坐10公里、4元可乘坐14公里、5元可乘坐21公里、6元可乘坐28公里,29公

资讯

评论 0

2021年10月28日

  9月16日最新消息:  哈尔滨地铁2号线一期工程定于2021年9月19日11时58分开通载客试运营。  哈尔滨地铁2号线运营时间为早6时至晚22时30分。高峰期行车间隔5分10秒,平峰期行车间隔7

资讯

评论 0

2021年10月28日

哈尔滨地铁运行时间有变  根据我市疫情变化情况,从2021年10月14日起对地铁运营时间和发车间隔进行调整。  地铁1号线、2号线、3号线(一期)运营时间:  由早6时至晚21时30分,调整为早6时至

资讯

评论 0

2021年10月28日

关于进一步加强黑河市城区管控工作的公告  (2021年10月27日)  为在最短时间内控制疫情传播,最大限度降低疫情传播风险,保障广大群众身体健康和生命安全,现就进一步加强黑河市城区管控工作公告如下:

资讯

评论 0

2021年10月28日

 一、采样时间  城区全员核酸检测于2021年10月28日10时启动,采取分时错峰方式进行,具体采样时间以各社区通知为准。  二、采样地点  爱辉区城区内设采样点123个,均采取室外采集方式,城区居民

资讯

评论 0

2021年10月28日

 各县(市、区)疾控中心咨询电话:  黑河市疾控中心0456-6103745  爱辉区疫情防控指挥部0456-2830370 0456-2830375  爱辉区疾控中心0456-8260026  五大

资讯

评论 0

2021年10月28日

 黑河疫情通报:  2021年10月27日0时16分,黑河市中医院在主动筛查人员中,发现1例疑似核酸阳性病例,10月27日3时10分经黑河市疾控中心复核,核酸检测阳性,经医疗专家组会诊,诊断为新冠肺炎

资讯

评论 0

2021年10月28日

  黑河疫情通报:  2021年10月27日0-24时,黑龙江省新增新冠肺炎本土确诊病例1例(黑河市爱辉区),新增本土无症状感染者3例(黑河市爱辉区)。  黑龙江疫情情况:  截至2021年10月27

资讯

评论 0

2021年10月28日

2021年已经进入“黄昏”阶段了你的驾照安排上了吗?再过段时间,天气凉快了学车那叫一个舒服不少人拿到证证后就不管了殊不知还有换证的环节驾驶证有效期分为六年、十年和长期时间久了就忘了一不小心就罚款逾期未

资讯

评论 0

2021年10月28日

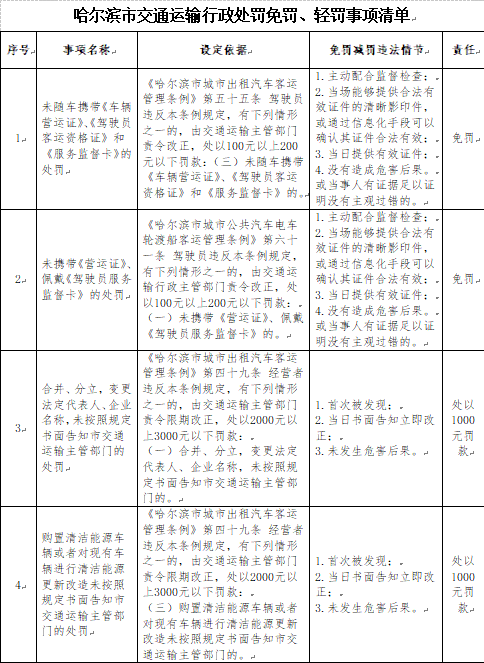
哈尔滨各位车主注意啦哈尔滨市交通运输局向城6区交通运输执法部门、呼兰区交通运输局发布《哈尔滨市交通运输行政处罚免罚、轻罚事项清单》清单对交通处罚方法有更清晰的介绍一起来看看有哪些是免罚、哪些是轻罚《哈

资讯

评论 0

2021年10月28日

按照省、市相关文件要求,为全面做好我市2021年度主城六区首批保障性住房资格准入工作,现将有关事宜公告如下:一、申请准入条件      (一)具有我市主城六区(道里区、道

资讯

评论 0

2021年10月28日

2021年10月27日0-24时,黑龙江省新增新冠肺炎本土确诊病例1例(黑河市爱辉区),新增本土无症状感染者3例(黑河市爱辉区)。截至2021年10月27日24时,全省现有境外输入确诊病例2例,现有本

资讯

评论 0

2021年10月28日

为方便市民群众核酸检测,更好的做好疫情防控工作,我区定点哈医大四院松北分院、黑龙江省第二医院2家医疗机构开通24小时核酸检测服务,市民可按照医疗机构公布的联系方式提前预约。采样方式为单人单管,自费,5

资讯

评论 0

2021年10月28日

从省公安厅高速公路交通管理局获悉,为确保G1京哈高速瓦盆窑互通桥A、B、G匝道的W板更换项目施工顺利完成及施工期间交通安全,根据相关规定,决定对G1京哈高速瓦盆窑互通区A、B、G 匝道采取临时封闭的交

资讯

评论 0

2021年10月28日

根据黑龙江省疫情防控指挥部要求,原定于10月31日举行的黑龙江省2021年度公检法司系统及边境县(市、区)急需紧缺岗位考试录用公务员笔试延期举行,考试时间将根据疫情防控形势另行通知。考试的具体时间和有

资讯

评论 0

2021年10月28日

183-4612-7228
  • Q Q: 8543555
  • 微信: 8543555
  • 客服微信二维码
  • 公众号二维码
微信公众号
  • 微信小程序二维码
微信小程序
Copyright © 2025 “哈尔滨信息网”版权所有  |  ICP证: 工信部备案:黑ICP备18003520号 经营性ICP证: 黑B2-20210028   |  技术支持:框分类信息系统(v2025.1)  |  
网页内的所有信息均为用户自由发布,交易时请注意识别信息的虚假,交易风险自负!网站内容如有侵犯您权益请联系我们删除,举报信息、删除信息联系客服